| DC-DC芯片MC34063的应用 |
| |
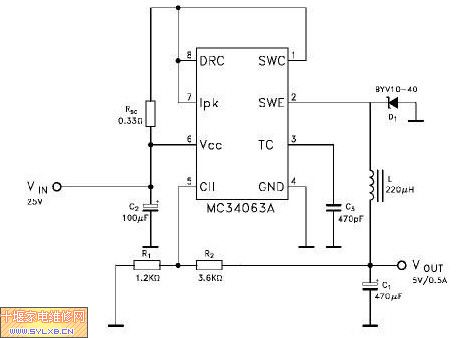
</Script> | 在电源电路中,出于温升、效率以及其它因素的考虑,DC-DC变换应用很多,本文介绍一种低成本的DC-DC变换实现方案,它可以实现降压、升压与电压反转应用,其电路简单、成本低廉、效率高、温升低,这些电路被广泛应用。 电路的核心元件是MC34063,它是一种单片双极型线性集成电路,专用于直流-直流变换器控制部分,片内包含有温度补偿带隙基准源、一个占空比周期控制振荡器驱动器和大电流输出开关,能输出1.5A的开关电流。它能使用 少的外接元件构成开关式升压变换器、降压式变换器和电源反向器。 MC34063的封装形式为塑封双列8引线直插式,具有以下特点: 1、能在3.0 40V的输入电压下工作。 2、带有短路电流限制功能。 3、低静态工作电流。 4、输出开关电流可达1.5A(无外接三极管)。 5、输出电压可调。 6、工作振荡频率从100HZ至100KHZ。 7、可构成升压降压或反向电源变换器 由于内置有大电流的电源开关,MC34063能够控制的开关电流达到1.5A,内部线路包含有参考电压源、振荡器、转换器、逻辑控制线路和开关晶体管。 参考电压源是温度补偿的带隙基准源,振荡器的振荡频率由3脚的外接定时电容决定,开关晶体管由比较器的反向输入端和与振荡器相连的逻辑控制线路置成ON,并由与振荡器输出同步的下一个脉冲置成OFF。 MC34063在线计算程序
|
|

|
|
您当前的位置:湖南阳光电子技术学校 ->
技术园地 -> 电子基础知识 -> 文章内容 |
|
作者:佚名 来源:不详 发布时间:2009-6-14 11:21:16 发布人:cswok |
|
[]
[返回上一页]
[打 印]
[收 藏] |
|
|
|
|
栏目导航
|
|
|
|
|
热门文章
|
|
|
|
|
|
推荐图文
|
|
|
|
|