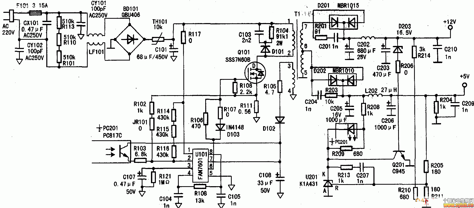
L1750SC2显示器为内置电源型,其电源电路如图1所示,核心电路是飞兆半导体(Fairchild SemIConductot)公司的 新“绿色电源芯片”FAN7601,这是一款可编程电流模式PWM控制器,内部包括可编程软启动(20ms)和启动开关,可进一步减小功耗,可将待机功耗减小到1W以下。FAN7601采用8引脚的DIP封装,工作频率高达300kHz, 大工作电流4mA,可大大减小开关损失,只需很少的几个外围元件。它集成了过压保护(19V输入/2.5V反馈)、过热关断,以及欠压锁定UVLO(12V/8V)功能,能提高系统的可靠性。
 220V交流市电通过交流保险管F101后进入由CXl01、LFl01等组成的抗干扰电路,经抗干扰电路处理后再进入BDl01进行整流。为了防止瞬间大电流冲击,在整流后加入了THl01 NTC热敏电阻, 后经C101滤波生成约300V的直流电压。 从中可以看出,本电路不同于其他显示器开关电源的地方,一是THl01的位置不同(一般电路多设置在电源进线端),另一点就是未设置电源开关,从而决定了只要插头接人市电,整个开关电源电路就开始工作,这也恰恰是借助于FAN7601优良的“绿色”功能来实现的。 整流滤波电路产生的约300V直流电压分两路输入开关电源电路,一路经开关变压器T1的①一②绕组加到开关管Q101的漏极。 另一路通过启动电阻R117加到开关电源PWM控制器FAN7601的①脚,通过启动控制电路由⑦脚对外部电容c108充电,当C108两端电压上升到11V时,FAN7601内部振荡电路起振,从⑥脚输出驱动脉冲,通过D103、R106、R107加到Q101栅极,使开关管工作于开关状态。开关变压器各绕组有感应电压产生,通过各整流滤波系统向负载提供直流电压。其中开关变压器的③-④绕组产生感应电压经R105限流、I)102滤波后向FAN7601的⑦脚提供芯片工作电压,启动控制电路关断①脚的电流输入。 在以往的开关电源 维修中,尽管采用启动电阻功率比较大但依然是易损元件之一,而且发热量也比较大,实际上就是由于通电后启动电阻一直有电流通过的原因。而在这款电源中,启动电阻却采用了一个0Ω的贴片元件,是明显区别于其他电路的,这里我们学习到新型“绿色电源芯片”内部都设有一个启动开关,一旦电源达到正常工作状况(启动过程结束),就会切断启动电阻器,这样便可省去一大部分的功率损耗。其电路本身的故障率也接近于零。 该机稳压控制电路主要由U101、光电耦合器PC201、精密稳压器件U201(KIA431)及取样电阻R205、R211、R214、R210等组成。当开关变压器次级+12V或+5V输出电压升高时,经取样电阻分压加至U201的R端电位升高,L5201的K端电压则降低,使流经光电耦合器PC201内部光敏二极管的电流增大,其发光管亮度增强,光敏三极管导通程度增强, 终使流入U101的②脚电流增加,其内部振荡电路降低输出驱动脉冲占空比,使开关管Q101的导通时间缩短,输出电压降低。如果输出电压降低则TC输出驱动脉冲占空比升高,这样使输出电压保持稳定。
为了保证后级设备的安全,本电源的取样电路也独具匠心,同时对两组输出电压进行取样,取样电阻均为精密贴片电阻,避免了可调电阻造成的弊端,这也是以往电路所不多见的。 (1)过流保护
若负载电路或开关电源异常,引起开关电源初级侧电流过大,在电阻R111两端产生的压降增大,使FAN7601的②脚输入的电压升高,当这个电压大于1V时,过流保护电路动作,停止⑥脚输出的开关脉冲。 (2)欠压保护 若开关电源的稳压控制电路出现异常,使FAN7601的⑦脚电压低于8V,则芯片内部欠压保护电路动作,停止激励脉冲输出,开关管停止工作,实现欠压保护。 (3)过压保护 若开关电源的稳压控制电路出现异常,使FAN7601的⑦脚电压高于20V,则芯片内部欠压保护电路动作,停止激励脉冲输出,开关管停止工作,实现过压保护。
当+12V输出电压高于D203的齐纳‘电压时,.D203击穿,Q201立即饱和导通,PC201内部发光二极管 亮,光敏接收管导通程度 强, 终实现类似电压升高后稳压的保护过程,不过这时是闩锁电路启动,立即停止驱动脉冲输出,直至人工重新启动后⑥脚才会再次输出驱动脉冲,有效避免大面积坏件。
|