用一只单开关控制多组灯,不仅可以省掉很多开关,而且也给自己动手制作增添乐趣。
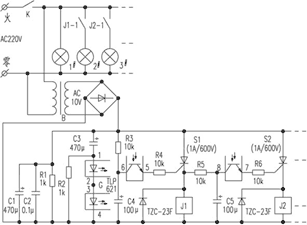
如附图所示的电路。当电源开关K第一次接通时,1#灯立即点亮,由于电容器C3上电压不能突变,光耦合器G只在开关K接通瞬间才导通(约0.5秒),但很快G便截止。加之在K接通瞬间,电容器C4上的电压不能突变,所以可控硅S1不会导通(开关K刚接通C1还未建立起电压,同理S2也不会导通)。所以2#、3#灯均不会点亮。
若想2#灯点亮,只需在1#灯点亮后的几秒钟,把电源开关K关掉后又立刻接通,则1#灯和2#灯均点亮,原因是开关K第一次接通后,电容器C1上已建立起了稳定的直流电压,该电压加在可控硅S1、S2的阳极上,此时开关第二次接通瞬间,光电耦合器因C3的耦合而短时间导通,可控硅S1即可触发导通,此时继电器J1工作,其触点J1-1接通,2#灯点亮。
在开关K第二次接通瞬间,可控硅S2不会导通,原因是S1阴极上有R5、C5积分电路,在S1导通瞬间,C5不能建立起足够触发S2的栅极电压。当C5、建立起S2需要的触发电压时,光电耦合器已关断。
若想3#灯亮只需再次把开关又断开再合上,可控硅S2导通,3#灯点亮,工作过程与上述相似。由此可见,该电路按上述工作模式,增加与S1、S2相同的电路级数,即可增加4#、5#……灯的数量。而践作时,只需不断开关电源开关,即可依次点亮各个照明灯。即一只单开关即可控制多盏电灯。
