在修理彩电或彩显等电器时,为了判断是电源还是负载故障,常采用在主电压输出端接假负载并通过测量其电压高低来确定开关电源工作是否正常。然而你知道吗 ? 有些电源可以直接接假负载,有些电源则不能.也就是说这类电源接假负载会造成误判。下面就来谈谈这个问题。目前使用的开关电源大致分为六类:
第一类:不需要行逆程脉冲来同步的自激式并联型开关电源,达类开关电源多数由分立元件构成,如早期的三洋 80F 、 83P 、 A3 和东芝 X56P 7f 关电源及采用电源厚膜块 STR-S6307 / STR-S6308 / STR-S6309 构成的开关电源均属这一类。这类开关电源的特点是属自激式,有独立的电源启动电路。电源启动后由开关变压器反馈绕组提供开关管必需的正反馈脉冲使开关管继续振荡下去,由开关变压器输出电压作为电源取样电压。如果负载严重短略.开关变压器的电感量将骤降,从而使开关电源停振,达到保护电源的目的。这类开关电源可以直接接假负载。
第二类:无需行脉冲同步的他激式并联型开关电源.塞类开关电源多数以电源厚膜块为中心构成,电源厚膜块内含独立的振荡器,绝大部份电源厚膜块内含电源开关管,如 STR-S67xx 系列、 STR-F66xx 系列、 STR-M65xx 、 STR-M68xx 系列、 STR — W6756 、 STR-W6856 系列 STR — G86xx 系列、 STR — ZX 302A 系列。有一部分将电源开关管分离出来,如 TDA4605 、 TDAl6846 、 TDAl6847 、 MC44603P 、 MC 44608F 、 UC 23842A 、 UC 3843A 均属这一类。这类开关电源特点是有独立的电源启动电路,电源启动后由开关变压器的相关绕组给振荡器提供电源,维持振荡,也是由开关变压器输出电压作为电源取样电压。这类开关 电源也 可以直接接假负载。
第三类:需行脉冲同步的自激式串联型开关电源.如松下 M11 机芯开关电源 ( 见图 1) 以及采用电源厚膜块 STFR40115 、 STRS0103 、 STRS0113 、 STRS 0l 15 、 STR51213 等构成的开关电源均属于这一类型。这类开关电源属自激式,在开关管基极引入正向行逆程脉冲的目的是使开关管的自激振荡频率与行脉冲同步,将开关电源的脉冲辐射对荧屏的干扰只让它出现在行扫描逆程时间里。由于逆程期间电子束被消隐,因此在荧屏上看不到干扰斜条。另外,加在开关管基极的行逆程脉冲还有一个功能.就是使开关管在截止期提前导通。行逆程脉冲不起辅助激励功能,这类开关电源断开送往开关管基极的行逆程脉冲后,电源输出电压基本没有大的变化 ( 接假负载时测 ) ,部份开关电源会出现叫声 ( 因开关电源工作在自由振荡状态,此时工作频率有所降低 ) ,故这类开关电源也可以断开行负载用假负载维修开关电源。
第四类:需行逆程脉冲同步的自激式并联型开关电源,比如松下 TC-2162 / TC-2163 系列彩电开关电源和采用电源厚膜块 STR-40090 、 IX1148CE 等构成的开关电源 ( 见图 2) 。由图可知:开关电源稳压控制电路设在厚膜块 Ixll48CE 内部,由开关变压器, 1701 ⑨ - ⑩绕组获取取样电压,当某种原因使输出电压升高时,取样电压亦升高.于是经 R710 、 L706 及 D708 整流、 C716 滤波送人 IC701 ①、④脚间电压升高,但由于 O1 e 极接有稳压管 Dz ,所以 Q1 e 极电压不变, e 极电流上升, Ql 导通加剧,即 Q2 导通加深,使 Q3 b 极电位下降,导通时间缩短,输出电压回落。反之亦然。显然,行输出变压器 80211-12 绕组的感应电压经 D717 整流获得的正脉冲电压加至。 IC701 ②脚 ( 即内部开关管 b 极 ) ,一是保证 Q3 的工作频率由行频锁定,二是通过 D708 加至 IC 70l ①脚参与保护。比如当行逆程电容失效开路 ( 此时 +B 电压正常 ) 时,会引起行逆程脉冲电压升高 ( 即加至 IC 70l ①、④脚电压升高 ) ,从而使 +B 电压降至正常值以下.以防损坏行管或损伤荧屏。由于开关电源取样电压由开关变压器直接获取.因此这类开关电源也可断开行负载,采用假负载维修。
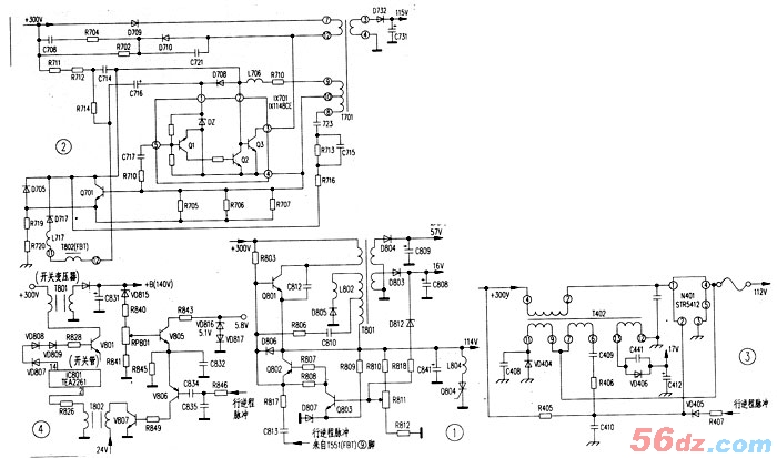
第五类:需行逆程脉冲辅助激励的串联型开关电源,如采用电源厚膜块 STR5412 、 STR-D 5095A 、 STR6020S( 见图 3) 等构成的开关电源,这类开关电源引入行逆程脉冲不仅使开关管工作频率与行频同步,而且还是开关管反馈网络的一部分。这类开关电源的工作过程是:开机后开关管启动自由振荡,但只能产生额定输出电压的 40 % . 此电压送给行扫描电路,使行扫描电路启动,产生的行逆程脉冲又送给开关管 b 极以辅助开关管迅速进入行频工作状态,这时开关电源才输出额定电压。这种电源有两个好处:一是有降压保护功能,一旦行负载有开路或不太严重的短路故障.开关电源输出的电压只有正常值的 60 %左右,使损坏范围不至于扩大;二是使电源和行扫描电路具有短时间的软启动功能,有利于减少电源和行扫描电路的故障率。此类电源若去掉送给开关电源的行逆程脉冲,则电源输出电压将下降 40 %- 60 %,甚至更低 ( 接假负载时测定 ) .因此这类电源不宜断开行负载而接假负载来判断开关电源是否工作正常。因为即使电源正常,它输出的电压也会明显偏低,所以 好使用外接电源单独给行扫描电路供电。若行扫描电路工作正常,说明电源有故障。
第六类:需行逆程脉冲锁频,间接取样的他激式并联型开关电源,如采用电源控制 IC TEA2261( 我国熊猫 C74Pxx 系列彩电均采用这种开关电源 ) 。这类开关电源在启动后,来自行扫描电路的行逆程脉冲锁频,且加至自动电压调节电路 ( 见图 4) ,通过调节激励脉冲的占空比来实现稳压。由图可知:来自 FBT 的行逆程脉冲经 R846 、 C835 积分形成行频锯齿波信号,送至 V806 b 极。 V805 、 V806 组成脉宽调制电路, V 806 c 极输出的是经过调制的行频方波信号,方波信号的占空比由 V806 b 、 e 间电压决定。方波信号由 V807 倒相、放大后经反馈变压器 T802 耦合到 TEA2261 ②脚,激励电源振荡。当 +B 电压偏高时. V805 b 极电压升高,因 V805 e 极为恒定 5 . 8V ,故 V 805 c 极电压降低,即 V806 e 极电压降低一 V 806 c 极输出的行频方波信号占空比减小→经 V807 倒相放大及 T802 耦合后形成的反馈激励脉冲占空比也减小→开关管 V801 导通时间减小→十 B 电压下降。反之亦然。显然,行逆程脉冲不仅对开关电源锁频,而且还参与了振荡稳压 ( 即间接取样作用 ) 因此,如果断开行扫描电路接假负载试机,开关电源输出电压必将大幅降低。另外,不少利用厚膜块 TEA2164 、 TEA2280 构成的开关电源及法国汤姆逊 TFE5114DK 彩电开关电源也是利用行逆程脉冲参与开关管的脉宽调制,故这类开关电源也不宜断开行扫描电路接假负载来判断开关电源是否正常。
后,再谈谈可接假负载的开关电源用什么样的假负载。大家比较喜欢用白炽灯泡,它的优点是能根据灯泡是否发光和发光亮度来判断电源是否有输出及输出电压的高低,但缺点是灯丝冷态电阻只有正常发光时的 1/1O .故软启动的开关电源会因为灯泡冷态电阻过小而启动困难,特别是灯泡功率过大时,比如熊猫 2928 彩电接 150W 灯泡作假负载时,开关电源竟无输出,因这时启动电流通过计算达 6A ,电源无法启动。因此,为了减小电源启动电流,建议采用 50W 的电烙铁 ( 冷热态阻值相差不大,约为 900 Ω ) 或 50W / 300 Ω的线绕电阻。如果你一定要用白炽灯泡作假负载,建议 25 英寸及以下彩电用 40W - 60W , 25 英寸以上用 100W 的为宜。
